收藏九地会计
欢迎来到长沙九地会计服务有限公司官网!
九地会计
长沙“
工商注册代办
”首选品牌
九地服务热线:
15084968889
网站首页
工商注册
代理记账
网络推广
业务范围
成功案例
公司介绍
新闻资讯
联系我们
当前位置:
首页
»
新闻资讯
» 【做账技巧】工业企业应设账簿建议
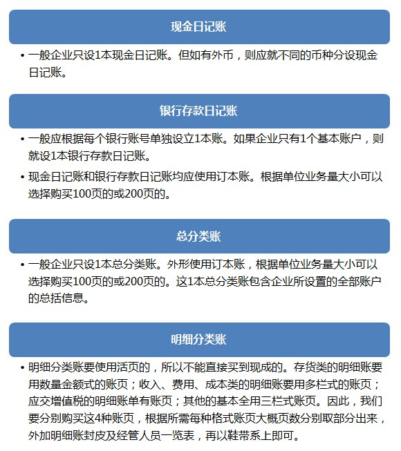
【做账技巧】工业企业应设账簿建议
九地会计业务范围
工商注册
代理记账
工商代办
网络推广
财务咨询
审计签证
财务管理
联系九地会计
服务热线:
15084968889
QQ:
542736641